0. 프로젝트 시작
코드잇 부스트에서 10주차 동안 진행한 스터디를 끝내고 데모데이 프로젝트를 시작했다!
처음엔 여러 명에서 한 팀이 되어 프로젝트를 진행하는 줄 알았으나, 백엔드 1명 프론트 1명 아님 백엔드 2명 프론트 1명으로 팀원이 구성되었고 나는 프론트엔드 한분과 함께 프로젝트를 진행하게 되었다.
프로젝트의 이름은 조각집으로 자신의 추억을 게시글로 올려 소중한 사람들과 공유할 수 있는 추억 기록 및 공유 서비스이다.
디자인 같은 경우는 본부에서 지원해줬고 페이지 예시 또한 피그마로 제공 받아서 디자인 관련해선 어려움이 없었고 따라서 구현 과정도 쉬울거라고 생각했었지만..역시 웹 프로젝트는 처음이었어서 쉽지 않았다.
사용한 기술 스택 👩💻
프론트 엔드& 백엔드
🔹프레임 워크 : Node.js, Express, React
🔹 언어: Javascript, HTML, CSS
🔹 데이터베이스: Postgresql
🔹 ORM: Prisma
배포
🔹 배포 : Render
협업
🔹 협업: Git, Notion, Discord
📌구현 기능
1) 그룹
그룹 등록
- 그룹명, 대표 이미지, 그룹 소개, 그룹 공개 여부, 비밀번호를 입력하여 그룹을 등록
그룹 수정
- 비밀번호를 입력하여 그룹 등록 시 입력했던 비밀번호와 일치할 경우 그룹 정보 수정이 가능
그룹 삭제
- 비밀번호를 입력하여 그룹 등록 시 입력했던 비밀번호와 일치할 경우 그룹 삭제가 가능
그룹 목록 조회
- 등록된 그룹 목록을 조회
- 각 그룹의 이미지(한 장), 그룹명, 그룹 소개, 그룹 공개 여부, 디데이(생성 후 지난 일수), 획득 배지수, 추억수, 그룹 공감수가 표시됨
- 공개 그룹 목록과 비공개 그룹 목록을 구분하여 조회
- 최신순, 게시글 많은순, 공감순, 획득 배지순으로 정렬 가능
- 그룹명으로 검색 가능
그룹 상세 조회
- 그룹 목록 페이지에서 그룹을 클릭할 경우 그룹 상세 조회가 가
- 비공개 그룹의 경우 비밀번호를 입력하여 그룹 등록시 입력한 비밀번호와 일치할 경우 조회 가능
- 각 그룹의 대표 이미지, 그룹명, 그룹 소개, 그룹 공개 여부, 디데이(생성 후 지난 일수), 획득 배지 목록, 추억수, 그룹 공감수가 표시됨
- 공감 보내기 버튼을 클릭할 경우 그룹의 공감수를 높일 수 있으며, 공감은 클릭할 때마다 중복해서 보낼 수 있음.
- 해당 그룹의 추억 목록 표시 가능
2) 게시글(추억)
게시글 등록
- 닉네임, 제목, 이미지(한 장), 본문, 태그, 장소, 추억의 순간, 추억 공개 여부, 비밀번호를 입력하여 추억 등록이 가능
게시글 수정
- 비밀번호를 입력하여 추억 등록 시 입력했던 비밀번호와 일치할 경우 추억 수정이 가능
게시글 삭제
- 비밀번호를 입력하여 추억 등록 시 입력했던 비밀번호와 일치할 경우 추억 삭제가 가능
게시글 목록 조회
- 그룹 상세 조회를 할 경우 그 그룹에 해당되는 추억 목록이 같이 조회
- 각 추억의 닉네임, 추억 공개 여부, 제목, 이미지, 태그, 장소, 추억의 순간, 추억 공감수, 댓글수가 표시됨
- 공개 추억 목록과 비공개 추억 목록을 구분하여 조회
- 최신순, 댓글순, 공감순으로 정렬 가능
- 제목, 태그로 검색 가능
게시글 상세 조회
- 추억 목록에서 추억을 클릭할 경우 추억 상세 조회가 가능
- 닉네임, 제목, 이미지(한 장), 본문, 태그, 장소, 추억의 순간, 추억 공개 여부, 추억 공감수, 댓글수가 표시됨
- 공감 보내기 버튼을 클릭할 경우 그룹의 공감수를 높일 수 있으며, 공감은 클릭할 때마다 중복해서 보낼 수 있음
- 해당 추억의 댓글 목록 조회 가능
3) 댓글
댓글 등록
- 닉네임, 댓글 내용, 비밀번호를 입력하여 댓글 등록이 가능
댓글 수정
- 비밀번호를 입력하여 댓글 등록 시 입력했던 비밀번호와 일치할 경우 댓글 수정이 가능
댓글 삭제
- 비밀번호를 입력하여 댓글 등록 시 입력했던 비밀번호와 일치할 경우 댓글 삭제가 가능
댓글 목록 조회
- 추억을 조회할 경우 그 추억에 해당되는 댓글 목록이 조회
- 닉네임, 댓글 생성 날짜, 댓글 내용이 표시
4) 배지
- 그룹은 일정 조건을 달성하면 자동으로 배지를 획득
- 배지의 종류
- 7일 연속 추억 등록
- 추억 수 20개 이상 등록
- 그룹 생성 후 1년 달성
- 그룹 공간 1만 개 이상 받기
- 추억 공감 1만 개 이상 받기
- 공감 1만 개 이상의 추억이 하나라도 있으면 획득
1. 설계 과정
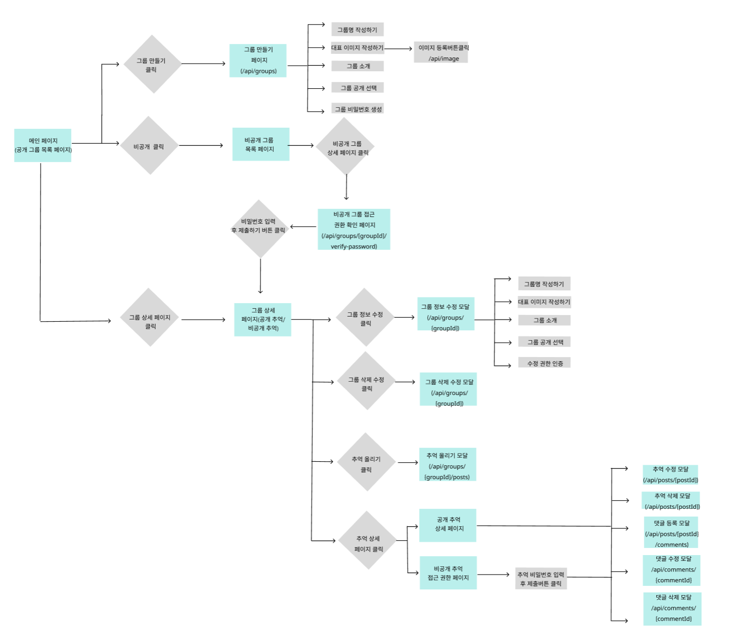
User Flow
우선 figma에 올라온 페이지들을 보면서 유저 플로우를 먼저 설계한 다음 프로젝트 구현에 들어가기로 했다. 페이지 수 자체는 많지 않았어서 유저 플로우를 구현하는 과정에서 큰 어려움은 없었다. Figma를 활용하여 유저 플로우를 설계 해봤다.

ER 다이어그램
유저 플로우 설계를 마친 뒤, 주어진 api 명세서를 보면서 ER 다이어그램을 만들었다.

사실 만들기전에 mongo DB를 사용하려고 했었어서 손 놓고있다가 postgresql로 바꾸면서 급하게 만들기 시작했다.
그룹, 게시글, 댓글, 이미지, 뱃지 기능을 최대한 db로 옮기려고 노력했고 4개의 테이블을 만들고 그 안의 관계를 표시해줬다.

2. 프로젝트 셋팅 및 기능 구현
1) Postgresql, prisma 셋팅
처음 Postgresql을 설정해주는 과정에서 계속해서 P1001: Can't reach database server at `localhost:5432` 오류가 발생했다. 비밀번호와 유저 이름이 맞는데도 불구하고 이러한 오류가 계속 발생해서 서치한 결과 직접 수동으로 db를 만들어서연결하면 된다는 것을 알게 되었다.
바로 직접 psql로 들어가서 create 데이터베이스로 데이터베이스를 직접 만들어 준 다음 연결하였다.
psql -h localhost -U postgres
CREATE DATABASE jogakzip;
그 다음 ER 다이어그램으로 설계한 데이터베이스를 참고해서 prisma 코드로 옮겨줬다.
// This is your Prisma schema file,
// learn more about it in the docs: https://pris.ly/d/prisma-schema
// Looking for ways to speed up your queries, or scale easily with your serverless or edge functions?
// Try Prisma Accelerate: https://pris.ly/cli/accelerate-init
generator client {
provider = "prisma-client-js"
}
datasource db {
provider = "postgresql"
url = env("DATABASE_URL")
}
model Group {
id Int @id @default(autoincrement())
name String @db.VarChar(255)
imageUrl String? @db.VarChar(255)
isPublic Boolean @default(true)
password String? @db.VarChar(255)
createdAt DateTime @default(now())
badgeCount Int @default(0)
postCount Int @default(0)
likeCount Int @default(0)
introduction String? @db.VarChar(255) // 수정된 필드 이름
// 관계 설정
posts Post[]
badges Badge[]
}
model Post {
id Int @id @default(autoincrement())
groupId Int
nickname String @db.VarChar(255)
title String @db.VarChar(255)
content String
imageUrl String? @db.VarChar(255)
location String? @db.VarChar(255)
moment DateTime?
isPublic Boolean @default(true)
password String? @db.VarChar(255)
createdAt DateTime @default(now())
likeCount Int @default(0)
commentCount Int @default(0)
tags String? @db.VarChar(255)
// 외래키 설정 및 관계 설정
group Group @relation(fields: [groupId], references: [id])
comments Comment[]
}
model Comment {
id Int @id @default(autoincrement())
postId Int
nickname String @db.VarChar(255)
content String
password String? @db.VarChar(255)
createdAt DateTime @default(now())
// 외래키 설정 및 관계 설정
post Post @relation(fields: [postId], references: [id])
}
model Badge {
id Int @id @default(autoincrement())
groupId Int
badge_type String @db.VarChar(255)
createdAt DateTime @default(now())
// 외래키 설정 및 관계 설정
group Group @relation(fields: [groupId], references: [id])
}
2) Node.js 셋팅

일단 기본적으로 npm install 명령어를 사용해서 모듈을 깔아주었고 뱃지 기능에서 10초마다 뱃지 기능을 확인하는 cron 서비스 모듈을 깔아주기 위해 따로 설치했다.
npm install
폴더는 크게 Server, prisma, services, uploads 로 구성하였고 Server안에 controllers와 http, routes 폴더와 app.js, cronJob.js 파일을 위치시켰다.
이렇게 프로젝트 셋팅까지 마친 뒤 부터 본격적으로 기능 구현에 들어갔다. 크게는 4개의 기능을 구현해야했고 3주 정도 남은 상황이었어서 최대한 빨리 기능 구현에 집중했다.
3) 기능 구현

8월 18일부터 28일까지 총 10일동안 기능 구현을 진행했다.
가장 어려웠던 건 역시 뱃지 기능이었던 것 같다. 직접 prisma studio로 들어가서 db를 수정한 다음 뱃지 기능이 하나하나 작동되는지 확인하는 과정이 수반되어서 그랬던 것 같다.
3. 협업 이슈
프론트 백엔드 연동과정 오류
백엔드까지 구현했을 때는 생각보다 쉽게 구현되었어서 쉽게 프로젝트를 마무리 할 수 있을거라고 생각했다. 하지만 프론트엔드와 백엔드를 연동하는 과정에서 계속해서 오류가 발생했다.
처음부터 각각 프론트 백을 나눠서 구현 후 깃에 업로드를 했고 전체적으로 합치면서 다시 새로운 깃에다가 푸시할 예정이었다.

Client 폴더엔 프론트엔드 쪽 코드를 Server엔 백엔드 코드를 넣고 연동하였으나 제대로 화면이 보이지 않았다. 분명 모듈들도 잘 있는데 화면이 뜨지 않아서 의아했는데...알고보니 client 파일쪽에서 build를 해주지 않아서 생긴 오류였다.
npm run build
빌드를 한 후 localhost로 접속했을 때 화면이 잘 보이는 걸 확인할 수 있었다.

4. 오류
1) 페이지를 넘어가는 과정에서 발생하는 undefined 오류

2) 배포과정에서 발생한 P201 오류

3) 그 외 오류들


5. 배포 과정
배포는 render로 진행했고 진행하는 과정에서 조금 헤맸었다. 원래 프론트엔드와 백엔드를 각각 분리 배포할 계획이었으나 시간이 없던 관계로 합친 상태에서 배포를 진행하기로 했다.
https://github.com/wonee1/demoday_deploy 우선 깃허브에 배포할 코드를 최종으로 업로드했다.
그 다음 render에서 postgresql 데이터베이스를 만들어 준 다음 그 데이터베이스 링크를 사용해서 최종 웹서비스를 배포하였다.
build command
cd client && npm install && npm run build && cd ../server && npm install
start command
npx prisma migrate deploy&&Server/app.js
6. 아쉬웠던 부분

역시 아쉬웠던 부분도 있다. 원래 구현이 완료 된 뒤 추가로 기능을 더할 예정이었지만 시간이 모자라서 추가하지 못했고,
또 해결되지 않은 오류가 있었다. 이 부분은 나중에 다시 오류를 수정해보기로 했다.
7. 소감
첫 웹 개발 프로젝트인만큼 헤맸던 부분도 많았고 힘들었지만 얻어가는 것이 정말 많았던 프로젝트였던 것 같다. 특히 프론트엔드와 연동해보는 과정을 진행해 본게 앞으로 개발에 있어서 큰 도움이 될 것 같다.
2등이란 값진 결과를 얻게 됐다!


6개월동안 동아리를 하면서 많은 것들은 배우고 얻어가서 뿌듯하다😆
코드잇 부스트로 활동할 수 있어서 좋았고 다음 기회에 또 러너로 참여하고 싶다!
'👩💻 Project' 카테고리의 다른 글
[소프트웨어 분석 및 설계 ] 키오스크 구현 프로젝트 (0) | 2025.10.02 |
---|---|
[서버구축실습] 걷담 프로젝트 회고록 (0) | 2025.09.26 |
[인공지능응용] 강아지 감정 분석 puppysense 프로젝트 회고록 (1) | 2025.07.02 |
[UMC 7기 회고] 데모데이 프로젝트 회고록 (0) | 2025.02.23 |